Below is the AI generated information in form of UML diagrams (PlantUML Code). The AI was first fed with about 108 shlokas from this (www.albelaspeaks.com) website. નીચે યુએમએલ ડાયાગ્રામ (પ્લાન્ટયુએમએલ કોડ) ના સ્વરૂપમાં AI જનરેટ કરેલી માહિતી છે. AI ને સૌપ્રથમ આ (www.albelaspeaks.com) વેબસાઈટ પરથી લગભગ 108 શ્લોક આપવામાં આવ્યા હતા.
ઉપયોગ બાબત – Use Case Diagram

@startuml
actor "ઉપરિશીં" as User
actor "શિક્ષક" as Teacher
actor "વિદ્યાર્થી" as Student
rectangle "દ્રષ્ટિ અને શિક્ષણ" {
(આરાધના) as UseCase1
(વિદ્યાનું અધ્યયન) as UseCase2
(ધ્યાન અને ધ્યાન) as UseCase3
(સંસારના પરિચય) as UseCase4
(ભગવાન સાથે સંલગ્નતા) as UseCase5
}
User --> UseCase1
Student --> UseCase2
Teacher --> UseCase3
Student --> UseCase4
Teacher --> UseCase5
UseCase1 .down.> UseCase5 : "જ્ઞાનનો પ્રસાર"
UseCase2 .right.> UseCase3 : "વિદ્યાની ભૂમિકા"
UseCase4 .left.> UseCase2 : "વિશ્વના પ્રકારે સમજણ"
@enduml
Explanation:
- Actors:
- “ઉપરિશીં” (User): Represents a general user.
- “શિક્ષક” (Teacher): Represents the teacher role.
- “વિદ્યાર્થી” (Student): Represents the student role.
- Use Cases:
- આરાધના (Worship/Devotion)
- વિદ્યાનું અધ્યયન (Study of Knowledge)
- ધ્યાન અને ધ્યાન (Meditation and Focus)
- સંસારના પરિચય (Introduction to the World)
- ભગવાન સાથે સંલગ્નતા (Connection with God)
The diagram demonstrates how each actor (User, Teacher, Student) interacts with different use cases derived from your quotes, showing the flow of learning, devotion, and connection with the divine.
વર્ગ – Class Diagram

@startuml
class "બ્રહ્મ (Brahman)" {
"અદ્વૈત (Non-Dual)"
"સર્વવ્યાપક (All-Pervading)"
"નિર્જિવ અને નિરાકાર (Formless and Absolute)"
}
class "જીવ (Jiva)" {
"સીમિત (Limited by Upadhi)"
"અવિદ્યાથી મોહિત (Deluded by Ignorance)"
"કર્મનો ભોગ ભોગવે છે (Experiencer of Karma)"
}
class "માયા (Maya)" {
"મોહ અને અવરોધ સર્જે છે (Creates Illusion and Limitation)"
"ભ્રમકારક (Illusive in Nature)"
}
class "જ્ઞાન (Knowledge)" {
"અવિદ્યાનો નાશ કરે છે (Destroys Ignorance)"
"મોક્ષ તરફ દોરી જાય છે (Leads to Liberation)"
}
class "મોક્ષ (Liberation)" {
"જીવ અને બ્રહ્મની એકતા (Unity of Jiva and Brahman)"
"દ્વૈતનો અંત (End of Duality)"
}
"બ્રહ્મ (Brahman)" <|-- "જીવ (Jiva)" : "અસલથી ભિન્ન નથી (Not Different in Reality)"
"જીવ (Jiva)" --> "માયા (Maya)" : "અવિદ્યાથી મોહિત (Deluded by Ignorance)"
"માયા (Maya)" --> "મોહ (Illusion)"
"મોહ (Illusion)" --> "અસત્ય દ્રષ્ટિ (False Perception)"
"જ્ઞાન (Knowledge)" --> "મોક્ષ (Liberation)" : "સાચા જ્ઞાનથી (Through True Knowledge)"
"મોક્ષ (Liberation)" --> "બ્રહ્મ (Brahman)" : "મૂળ પરત ફરવું (Return to Source)"
@enduml
Explanation :
- બ્રહ્મ (Brahman): Represents the ultimate reality.
- જીવ (Jiva): The individual soul, veiled by ignorance.
- માયા (Maya): The illusion that causes duality.
- જ્ઞાન (Knowledge): The means to remove ignorance.
- મોક્ષ (Liberation): The realization of unity between Jiva and Brahman.

@startuml
class "The Nature of the Self" {
+Connection to Brahman
+Human Nature, Ego, Ignorance
}
class "The Role of Knowledge" {
+Importance of Wisdom
+Impact of Education
+Scriptures
+Devotion
}
class "The Cycle of Life and Death (Samsara)" {
+Role of Karma
+Spiritual Growth
+Transcendence
}
class "Behavior and Dharma (Righteousness)" {
+Good Governance
+Ethics
+Responsibility
}
class "Spiritual Practices and Surrender" {
+Meditation
+Devotion
+Surrender to the Divine
}
"The Nature of the Self" --> "The Cycle of Life and Death (Samsara)" : "जीवनमरणदृष्टिं प्रभावितयति"
"The Nature of the Self" --> "The Role of Knowledge" : "ज्ञानं आत्मसाक्षात्कारं नेतुम्"
"The Role of Knowledge" --> "Spiritual Practices and Surrender" : "ज्ञानं भक्तिं वर्धयति"
"Behavior and Dharma (Righteousness)" --> "The Cycle of Life and Death (Samsara)" : "आध्यात्मिककर्माणि मार्गदर्शयति"
"Behavior and Dharma (Righteousness)" --> "Spiritual Practices and Surrender" : "आध्यात्मिककर्माणि मार्गदर्शयति"
"The Cycle of Life and Death (Samsara)" --> "Spiritual Practices and Surrender" : "आध्यात्मिककर्मणा संसारनिवृत्तिः"
@enduml
Explanation of Translations:
- “Affects perception of life and death” → This means that understanding the nature of the self affects how one perceives life and death, thus जीवनमरणदृष्टिं प्रभावितयति.
- “Knowledge leads to self-realization” → Wisdom and knowledge are pathways to realizing the true self, thus ज्ञानं आत्मसाक्षात्कारं नेतुम्.
- “Wisdom enhances devotion” → Wisdom deepens one’s devotion, thus ज्ञानं भक्तिं वर्धयति.
- “Guides spiritual practices” → Dharma and knowledge direct spiritual practices, hence आध्यात्मिककर्माणि मार्गदर्शयति.
- “Liberation from samsara through spiritual practices” → Spiritual practices help in transcending the cycle of birth and death, hence आध्यात्मिककर्मणा संसारनिवृत्तिः.
ક્રમ – Sequence Diagram

@startuml
actor "પ્રમાણીક સાધક (Seeker)" as Seeker
participant "અવિદ્યા (Ignorance)" as Avidya
participant "માયા (Illusion)" as Maya
participant "જ્ઞાન (Knowledge)" as Jnana
participant "ધર્મ (Righteous Action)" as Dharma
participant "મોક્ષ (Liberation)" as Moksha
participant "બ્રહ્મ (Brahman)" as Brahman
== Initial State of Seeker ==
Seeker -> Avidya : "વિષયો પર ધ્યાન, ક્રોધ અને મોહ ઉત્પન્ન થાય છે\n(Attachment and Anger from Sense Objects)"
Avidya -> Maya : "મોહ અને ભ્રમ સર્જે છે (Creates Illusion)"
Maya -> Seeker : "અસત્ય દ્રષ્ટિ (False Perception of Reality)"
== Seeking True Knowledge ==
Seeker -> Dharma : "પરમાત્માની આરાધના કરો (Engage in Righteous Acts)"
Dharma -> Jnana : "વિદ્યાનો પ્રાપ્તિ માટે પ્રયત્ન (Pursuit of Knowledge)"
Jnana -> Seeker : "અવિદ્યા દુર કરે છે (Destroys Ignorance)"
Seeker -> Moksha : "જ્ઞાનથી મોક્ષ મેળવો (Attain Liberation through Knowledge)"
== Unity with Brahman ==
Moksha -> Brahman : "જીવ અને બ્રહ્મની એકતા અનુભવો (Realize the Unity of Jiva and Brahman)"
Brahman -> Seeker : "નિરંતર આરાધના સાથે પ્રકાશિત થાઓ (Shine with Self-Knowledge)"
@enduml
@startuml
[*] --> અવિદ્યા : જન્મ (Birth)
state "અવિદ્યા (Ignorance)" as Avidya {
[*] --> મોહ : "વિષયોની આસક્તિ (Attachment to Sense Objects)"
મોહ --> ક્રોધ : "અકામના પૂર્તિથી ક્રોધ (Anger from Unfulfilled Desires)"
ક્રોધ --> હિંસા : "ક્રોધથી હિંસા (Anger Leads to Violence)"
હિંસા --> [*]
}
Avidya --> જ્ઞાન માટે પ્રયત્ન : "જ્ઞાન પ્રાપ્ત કરવા ઈચ્છા (Desire to Gain Knowledge)"
જ્ઞાન માટે પ્રયત્ન --> શાસ્ત્ર અભ્યાસ : "શાસ્ત્રોનો અભ્યાસ (Study of Scriptures)"
શાસ્ત્ર અભ્યાસ --> આસ્થાનો વિકાસ : "આસ્થા અને શ્રદ્ધા (Faith Development)"
આસ્થાનો વિકાસ --> આત્મ ચિંતન : "આત્મા પર ધ્યાન (Self-Reflection)"
state "જ્ઞાન (Knowledge)" as Jnana {
[*] --> શ્રદ્ધા : "શાસ્ત્રો દ્વારા વિશ્વાસ (Faith Through Scriptures)"
શ્રદ્ધા --> યોગ : "વ્યવસ્થિત યોગ પ્રારંભ (Start of Disciplined Practice)"
યોગ --> ધ્યાન : "ગાઢ ધ્યાન (Deep Meditation)"
ધ્યાન --> આત્મ-જ્ઞાન : "આત્મા સાથે તાદાત્મ્ય (Union with Self)"
આત્મ-જ્ઞાન --> [*]
}
જ્ઞાન માટે પ્રયત્ન --> Jnana : "જ્ઞાન પ્રાપ્ત થાય છે (Knowledge is Achieved)"
Jnana --> મોક્ષ : "આખરી વિમુક્તિ (Final Liberation)"
state "મોક્ષ (Liberation)" as Moksha {
[*] --> સમાધિ : "ધ્યાનની પરિપૂર્ણતા (Completion of Meditation)"
સમાધિ --> બ્રહ્મ સાથે એકતા : "બ્રહ્મ સાથે મિલન (Union with Brahman)"
બ્રહ્મ સાથે એકતા --> [*]
}
Avidya --> Jnana : "જ્ઞાન માટે પ્રયત્ન સફળ થાય છે (Efforts Towards Knowledge Succeed)"
Jnana --> Moksha : "જ્ઞાનથી મોક્ષની પ્રાપ્તિ (Liberation through Knowledge)"
Moksha --> [*] : "મોક્ષની પરિપૂર્ણતા (Fulfillment of Liberation)"
@enduml
Key Components :
- Seeker: Represents an individual seeking liberation.
- Avidya: Ignorance that veils true knowledge.
- Maya: Illusion that creates duality and attachments.
- Dharma: Righteous actions as the foundation for progress.
- Jnana: Knowledge as the means to dispel ignorance.
- Moksha: Liberation as the realization of oneness with Brahman.
- Brahman: The ultimate goal of spiritual realization.

@startuml
actor "ઉપરિશીં" as User
actor "શિક્ષક" as Teacher
actor "વિદ્યાર્થી" as Student
entity "વિદ્યાનું અધ્યયન" as Study
entity "આરાધના" as Worship
entity "ધ્યાન" as Meditation
entity "ભગવાન સાથે સંલગ્નતા" as Connection
User -> Worship : "આરાધના શરૂ કરો"
Student -> Study : "વિદ્યાનું અધ્યયન શરૂ કરો"
Teacher -> Meditation : "ધ્યાન પર માર્ગદર્શન આપો"
Student -> Meditation : "ધ્યાનમાં લીલાવાળો"
Student -> Connection : "ભગવાન સાથે સંલગ્નતા માટે પ્રયત્ન કરો"
Teacher -> Connection : "પ્રમાણિક જોડાણ માટે માર્ગદર્શન આપો"
Connection -> Teacher : "ભાગવત સાથે સ્નેહમય બાંધકમાવાનો ફળ"
Worship -> Connection : "આરાધના અને ભગવાન સાથે જોડાણ"
Study -> Worship : "વિદ્યાને આધારે આરાધના"
@enduml
Explanation:
- Actors:
- “ઉપરિશીં” (User): Represents a general user.
- “શિક્ષક” (Teacher): Represents the teacher role.
- “વિદ્યાર્થી” (Student): Represents the student role.
- Entities/Processes:
- “વિદ્યાનું અધ્યયન” (Study of Knowledge): Represents the process of learning and gaining knowledge.
- “આરાધના” (Worship/Devotion): Represents the process of devotion and worship.
- “ધ્યાન” (Meditation): Represents the process of meditation.
- “ભગવાન સાથે સંલગ્નતા” (Connection with God): Represents the connection one establishes with the divine.
Flow:
- The User starts Worship (आରाधना).
- The Student begins Study of knowledge.
- The Teacher provides guidance for Meditation.
- The Student enters Meditation.
- The Student strives for Connection with God.
- The Teacher gives direction to enhance the Connection with God.
- Finally, the Connection leads back to the Teacher, where the result of divine connection is realized.
This sequence represents the journey of spiritual and intellectual development through the guidance of worship, study, meditation, and the ultimate connection with God.
How It Works:
- The Seeker interacts with various elements, struggling with Avidya and Maya while striving to attain Jnana through disciplined efforts.
- The Mind is central to overcoming Ignorance, with knowledge leading the Soul towards Moksha.
- The Body serves as a tool for practicing Dharma and engaging with the external world in pursuit of liberation.
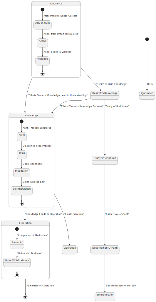
સ્થિતિ – State Diagram

@startuml
[*] --> Ignorance : Birth
state "Ignorance" as Avidya {
[*] --> Attachment : "Attachment to Sense Objects"
Attachment --> Anger : "Anger from Unfulfilled Desires"
Anger --> Violence : "Anger Leads to Violence"
Violence --> [*]
}
Avidya --> DesireForKnowledge : "Desire to Gain Knowledge"
DesireForKnowledge --> StudyOfScriptures : "Study of Scriptures"
StudyOfScriptures --> DevelopmentOfFaith : "Faith Development"
DevelopmentOfFaith --> SelfReflection : "Self-Reflection on the Self"
state "Knowledge" as Jnana {
[*] --> Faith : "Faith Through Scriptures"
Faith --> Yoga : "Disciplined Yoga Practice"
Yoga --> Meditation : "Deep Meditation"
Meditation --> SelfKnowledge : "Union with the Self"
SelfKnowledge --> [*]
}
DesireForKnowledge --> Jnana : "Efforts Towards Knowledge Succeed"
Jnana --> Liberation : "Final Liberation"
state "Liberation" as Moksha {
[*] --> Samadhi : "Completion of Meditation"
Samadhi --> UnionWithBrahman : "Union with Brahman"
UnionWithBrahman --> [*]
}
Avidya --> Jnana : "Efforts Towards Knowledge Lead to Understanding"
Jnana --> Moksha : "Knowledge Leads to Liberation"
Moksha --> [*] : "Fulfillment of Liberation"
@enduml
Explanation of the State Diagram:
- Initial State:
- Begins with “Avidya” (ignorance) as the starting state after birth.
- States in Ignorance:
- Progression from attachment to delusion, leading to anger and violence.
- The seeker may attempt to escape ignorance through the desire for knowledge.
- Transition to Knowledge:
- Efforts to study scriptures (shastra) and build faith lead to a state of knowledge (jnana).
- In the state of knowledge, meditation and self-awareness culminate in self-knowledge.
- Final State of Liberation:
- Liberation (moksha) involves meditation (samadhi), leading to union with Brahman.
- Liberation is the final state, marked by spiritual fulfillment.
This diagram provides a clear flow of states a seeker transitions through in the spiritual journey. Render it in PlantUML for visualization!
પ્રવૃત્તિ – Activity Diagram

@startuml
start
:વિદ્યા સમાન દ્રવ્ય નથી;
if (કર્મ-કાંડ અને શ્રાદ્ધ દ્વારા?) then (હા)
:વામન ચરિત્રનું પઠન/શ્રવણ કરો;
:પિતૃઓને શુભ ગતિ મળે છે;
else (ના)
:પિતૃ દેવતાઓ પ્રસન્ન નથી;
endif
:આંતર શુદ્ધિ કેવી રીતે કરવી?;
:કાયા શુદ્ધ થાય જળથી;
:મન શુદ્ધ થાય સત્ય બોલીને;
:બુદ્ધિ શુદ્ધ થાય જ્ઞાનથી;
if (શ્રદ્ધાળુ આરાધના કરે છે?) then (હા)
:સર્વદા પરમાત્મા સાક્ષાત થાય છે;
else (ના)
:વિચારોને અવ્યસ્થ રાખે છે;
endif
if (પ્રાપ્ત વસ્તુની જાળવણી?) then (હા)
:અપ્રાપ્ત વસ્તુ માટે પ્રયત્ન કરો;
:પ્રાપ્ત વસ્તુને રક્ષિત કરો;
else (ના)
:વિકાસ થતો નથી;
endif
stop
@enduml
પોટલું – Package Diagram

@startuml
package "જ્ઞાન (Knowledge)" {
class "વિદ્યા" <<Concept>> {
+ પરમાત્મા
+ શાશ્વત દ્રવ્ય
}
class "આંત:શુદ્ધિ" <<Process>> {
+ કાયા શુદ્ધ: જળ
+ મન શુદ્ધ: સત્ય
+ બુદ્ધિ શુદ્ધ: જ્ઞાન
}
}
package "કર્મ (Actions)" {
class "આરાધના" <<Action>> {
+ શ્રદ્ધા
+ ઉત્કટ ભક્તિ
}
class "શ્રાદ્ધ અને પઠન" <<Ritual>> {
+ વામન ચરિત્ર
+ પિતૃ શુભ ગતિ
}
}
package "ધર્મ (Spirituality)" {
class "દુર્બળતા ત્યજો" <<Guideline>> {
+ નબળાઈ દૂર કરો
+ હૃદય મજબૂત કરો
}
class "પ્રાપ્ત વસ્તુની જાળવણી" <<Strategy>> {
+ ઉન્મત્ત પ્રયત્ન
+ વૃદ્ધિ પામવા
}
}
"વિદ્યા" --> "આંત:શુદ્ધિ" : depends on
"આરાધના" --> "શ્રાદ્ધ અને પઠન" : enhances
"દુર્બળતા ત્યજો" --> "પ્રાપ્ત વસ્તુની જાળવણી" : supports
"આંત:શુદ્ધિ" ..> "ધર્મ" : aligns with
"વિદ્યા" ..> "ધર્મ" : foundation of
@enduml
Diagram Highlights:
- Packages represent broader categories:
- “જ્ઞાન (Knowledge)”
- “કર્મ (Actions)”
- “ધર્મ (Spirituality)”
- Classes within each package symbolize quotes or principles.
- Dependencies and relationships illustrate how concepts interact:
- Knowledge informs spirituality.
- Actions enhance rituals and align with spiritual goals.
જમાવટ – Deployment Diagram

@startuml
node "સાધક (Seeker)" as Seeker {
component "મન (Mind)" as Mind
component "શરીર (Body)" as Body
component "આત્મા (Soul)" as Atma
}
cloud "અવિદ્યા (Ignorance)" as Avidya {
component "મોહ (Delusion)" as Moha
component "ક્રોધ (Anger)" as Krodha
}
database "જ્ઞાન (Knowledge)" as Jnana {
component "શાસ્ત્રો (Scriptures)" as Shastra
component "વિધા (Discipline)" as Vidya
}
node "મોક્ષ (Liberation)" as Moksha {
component "સમાધિ (Meditation)" as Samadhi
component "બ્રહ્મ-જ્ઞાન (Self-Knowledge)" as BrahmaJnana
}
cloud "માયા (Illusion)" as Maya {
component "અસત્ય દ્રષ્ટિ (False Perception)" as AsatyaDrashti
component "પ્રાપ્તિ માટે અથાક પ્રયત્ન (Efforts for Liberation)" as Prayatna
}
Seeker --> Mind : "વિષયોની આસક્તિ (Attachment to Sense Objects)"
Mind --> Avidya : "મોહ અને ક્રોધ ઉત્પન્ન થાય છે (Generates Delusion and Anger)"
Avidya --> Maya : "અસત્ય દ્રષ્ટિ પ્રદાન કરે છે (Induces False Perception)"
Seeker --> Body : "ધર્મ અને યોગ માટે ઉપકરણ (Instrument for Dharma and Yoga)"
Body --> Jnana : "જ્ઞાન પ્રાપ્ત કરવા પ્રયત્ન કરે છે (Strives to Attain Knowledge)"
Jnana --> Moksha : "મોક્ષ માટે માર્ગ દર્શાવે છે (Guides towards Liberation)"
Moksha --> Atma : "આત્માને બ્રહ્મ સાથે એકરૂપ બનાવે છે (Unites the Soul with Brahman)"
Seeker --> Maya : "પ્રયત્નથી મોહને દુર કરે છે (Overcomes Delusion through Efforts)"
Key Elements in the Deployment Diagram:
- Seeker Node:
- Contains the mind, body, and soul, representing the human system.
- Avidya Cloud:
- Represents ignorance and its associated components, such as delusion and anger.
- Knowledge Database:
- Represents the sources and structures of wisdom, including scriptures and disciplined study.
- Moksha Node:
- Represents the state of liberation achieved through self-knowledge and meditation.
- Maya Cloud:
- Represents illusion, including false perceptions and efforts to overcome them.

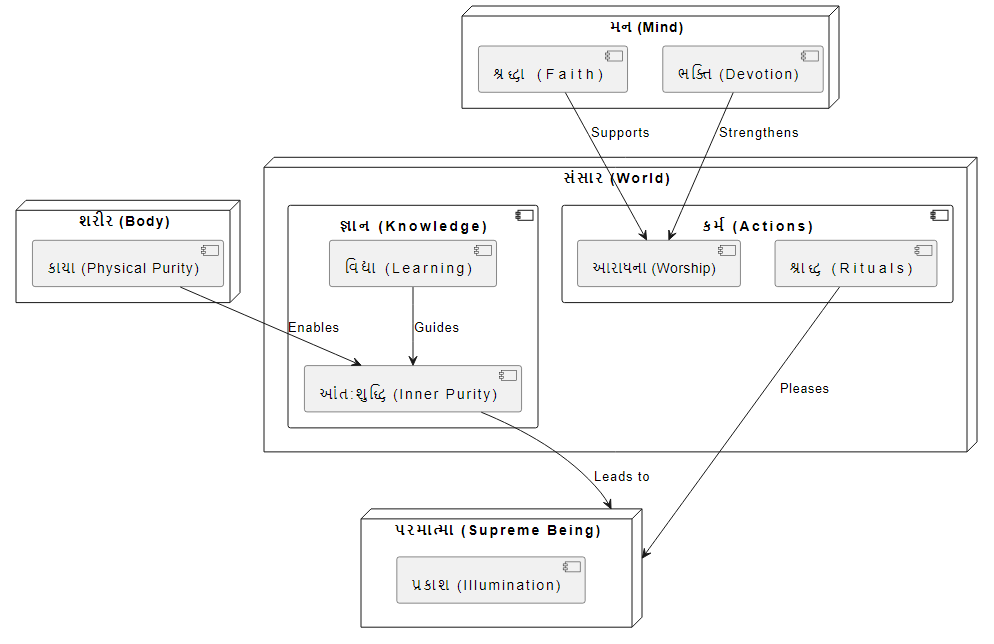
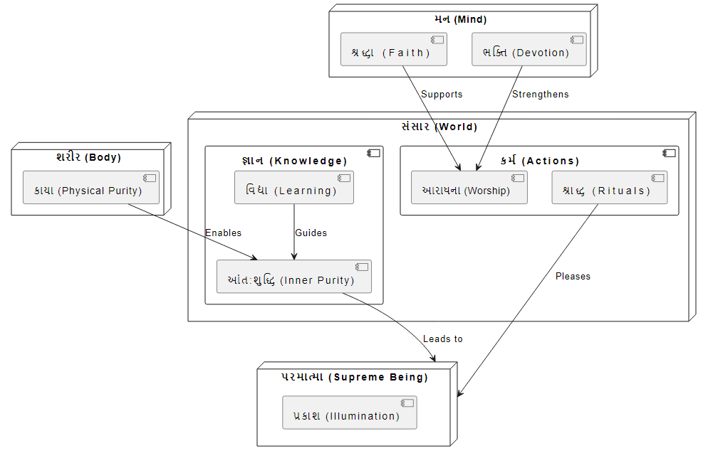
@startuml
node "સંસાર (World)" {
component "જ્ઞાન (Knowledge)" {
[વિદ્યા (Learning)]
[આંત:શુદ્ધિ (Inner Purity)]
}
component "કર્મ (Actions)" {
[આરાધના (Worship)]
[શ્રાદ્ધ (Rituals)]
}
}
node "મન (Mind)" {
[શ્રદ્ધા (Faith)]
[ભક્તિ (Devotion)]
}
node "પરમાત્મા (Supreme Being)" {
[પ્રકાશ (Illumination)]
}
node "શરીર (Body)" {
[કાયા (Physical Purity)]
}
[વિદ્યા (Learning)] --> [આંત:શુદ્ધિ (Inner Purity)] : Guides
[શ્રદ્ધા (Faith)] --> [આરાધના (Worship)] : Supports
[ભક્તિ (Devotion)] --> [આરાધના (Worship)] : Strengthens
[આંત:શુદ્ધિ (Inner Purity)] --> [પરમાત્મા (Supreme Being)] : Leads to
[કાયા (Physical Purity)] --> [આંત:શુદ્ધિ (Inner Purity)] : Enables
[શ્રાદ્ધ (Rituals)] --> [પરમાત્મા (Supreme Being)] : Pleases
@enduml
ઘટક – Component Diagram

@startuml
package "Spiritual Principles" {
[Knowledge]
[Purity of Heart]
[Faith]
[Devotion]
[Actions]
[Rituals]
[Supreme Being]
}
package "Body and Mind" {
[Mind]
[Body]
}
[Knowledge] --> [Purity of Heart] : Guides
[Purity of Heart] --> [Supreme Being] : Leads to
[Faith] --> [Devotion] : Strengthens
[Devotion] --> [Supreme Being] : Paves the Path
[Actions] --> [Rituals] : Performance
[Mind] --> [Knowledge] : Receives Guidance
[Body] --> [Purity of Heart] : Enables
@enduml
સમય – Timing Diagram

@startuml
actor "ઉપરિશીં" as User
actor "શિક્ષક" as Teacher
actor "વિદ્યાર્થી" as Student
participant "આરાધના" as Worship
participant "વિદ્યાનું અધ્યયન" as Study
participant "ધ્યાન" as Meditation
participant "ભગવાન સાથે સંલગ્નતા" as Connection
== Start of Worship ==
User -> Worship : "આરાધના શરૂ કરો"
note right of Worship: User starts the worship.
Worship -> Worship : "અરહતાવાળો સમય પસાર કરો"
note right of Worship: Time passes during worship.
== Study and Meditation ==
Student -> Study : "વિદ્યાનું અધ્યયન શરૂ કરો"
note right of Study: Student starts studying.
Student -> Meditation : "ધ્યાન પર નિરંતર પ્રયાસ કરો"
note right of Meditation: Student focuses on meditation during study.
== Teacher's Guidance ==
Teacher -> Meditation : "ધ્યાન પર માર્ગદર્શન આપો"
note right of Meditation: Teacher provides guidance on meditation.
Teacher -> Connection : "ભગવાન સાથે જોડાવા માટે માર્ગદર્શન આપો"
note right of Connection: Teacher guides the student on how to connect with God.
== Student's Connection ==
Student -> Connection : "ભગવાન સાથે સંલગ્નતા માટે પ્રયત્ન કરો"
note right of Connection: Student attempts to connect with God.
Connection -> Connection : "ભગવાન સાથે સ્નેહમય બાંધકમાવાનો ફળ"
note right of Connection: Connection with God is established.
@enduml

સંચાર – Communication Diagram
@startuml
actor "શ્રદ્ધાળુ" as Shraddhalu
entity "વિદ્યા" as Vidya
entity "જ્ઞાન" as Jnana
entity "પ્રકાશ" as Prakash
Shraddhalu -> Vidya : "વિદ્યા પ્રાપ્તિ"
Vidya -> Jnana : "જ્ઞાન આપો"
Jnana -> Prakash : "પ્રકાશ પ્રસારી"
Prakash -> Shraddhalu : "પ્રકાશ પ્રકાશિત કરે છે"
@enduml
Explanation:
- “શ્રદ્ધાળુ” (Shraddhalu) represents the actor (a devotee or seeker).
- “વિદ્યા” (Vidya) represents knowledge.
- “જ્ઞાન” (Jnana) represents wisdom.
- “પ્રકાશ” (Prakash) represents the illumination or enlightenment that results from knowledge.
The arrows depict the interactions, showing the flow of knowledge from Vidya to Jnana, and how it ultimately illuminates the person, which aligns with your philosophical quotes about knowledge and wisdom.