- કુંભ મુકવાના મુહૂર્ત
- પંચક માં ટાળવા જેવી બાબતો
- ચાતુર્માસ માં ટાળવા જેવી બાબતો
- લગ્ન મુહૂર્ત કેવી રીતે નક્કી કરશો?
- ચંદ્રગ્રહણ અને હોલિકા દહન મુહૂર્ત વિચાર.
ક્યારે શું કરવું કે ના કરવું એના (પંચાંગને અનુલક્ષી) નિર્ણયો લેવા જોઈએ જેથી કાર્યમાં દોષની સંભાવના ઓછી થઇ જાય છે.
કુંભ મુકવાના મુહૂર્ત
- જ્યેષ્ઠ મહિનામાં કુમ્ભ ન મુકવો. અને જો મુકવો જ પડે, તો સારું મુહૂર્ત જોવડાવી લેવું.
- આ તિથિઓમાં કુમ્ભ મુકવાનું ટાળવું – 2, 4, 7, 9, 12, 14.
- આ તિથિઓમાં કુંભ મુકવો – 1, 3, 5, 6, 8, 10, 11, 13, 15.
- કુમ્ભ મુકવાના વાર – સોમવાર, ગુરુવાર અને શુક્રવારે કુમ્ભ મુકવો
- કુમ્ભ મુકવાના નક્ષત્રો – રોહિણી, મૃગશીર્ષ, પુનર્વસુ, પુષ્ય, મઘા, ઉત્તરા ફાલ્ગુની, હસ્ત, અનુરાધા, પૂર્વાષાઢા, ઉત્તરાષાઢા, ઘનિષ્ઠા, શતભિષા, ઉત્તરા ભાદ્રપદ,
- કુંભ મુકવાની રાશિ: નિમ્નોક્ત રાશિઓ જ્યારે એ દિવસની કુંડલીના લગ્ન ભાવમાં હોય ત્યારે કુમ્ભ મૂકી શકાય – કર્ક, વૃશ્ચિક, મકર (ઉત્તરાર્ધ) અને મીન
પંચક માં ટાળવા જેવી બાબતો
5. લગ્ન કરાવી શકાય પંચકમાં પરંતુ પંચકની રાશિઓ પણ ભારે હોવાથી (કુંભ, મીન અને મેષ) લગ્ન પણ ટાળવું.
ચાતુર્માસ માં ટાળવા જેવી બાબતો
અષાઢી / દેવપોઢી (અષાઢ શુક્લ) એકાદશી થી પ્રબોધિની / દેવઉઠી (કારતક શુક્લ) એકાદશી સુધીના સમયગાળામાં લગ્ન લેવાનું ટાળવું. ન છૂટકે સગાઇ કરવી પડે મુહૂર્ત જોઈ કરવી પરંતુ લગ્ન ટાળવા.
લગ્ન મુહૂર્ત કેવી રીતે નક્કી કરશો?
લગ્ન મુહૂર્તો પંચાંગમાં આપેલ હોય છે. ગામડાઓમાં તો અમુક નક્ષત્રો જોઈને જ લગ્ન કરી લેતા હોય છે પરંતુ તે અયોગ્ય છે.
નીચે પ્રમાણેના સમયે લગ્ન “ના” લેવાય
- હોળાષ્ટક ચાલુ હોય
- વિંછુડો (ચંદ્ર વૃશ્ચિક રાશિમાં) હોય
- ગુરુપુષ્ય નક્ષત્ર
- વ્યતિપાત
- ગ્રહણ વખતે
- પૂર્ણ ગ્રહણના પાછલા અને આગલા 3 માસ સુધી
- ગુરુનો અસ્ત
- સૂર્યનો અસ્ત
- શુક્રનો અસ્ત
- ધનાર્ક કમૂર્તા
- મીનાર્ક કમૂર્તા
- બાળકના યજ્ઞોપવીતને વર્ષે
- ઘરમાં કોઈના મૃત્યુને વર્ષે
- લગ્ન અયોગ્ય કરણ વખતે
- વિષ્ટિ
- શકુની
- ચતુષ્પાદ
- નાગ
- કિંસ્તુઘ્ન
લગ્ન માટે પ્રત્યેક વાર યોગ્ય છે.
લગ્ન માટે 11 નક્ષત્રો યોગ્ય છે.
- રોહિણી
- મૃગશીર્ષ
- આશ્લેષા
- મઘા
- ઉત્તરાષાઢા
- ઉત્તરા ફાલ્ગુની
- ઉત્તરા ભાદ્રપદા
- સ્વાતિ
- મૂળ
- રેવતી
- અનુરાધા
લગ્ન મુહૂર્ત નિર્ધારણ માટે કન્યા વરની કુંડળી પણ જોવામાં આવે છે.
વર માટે સૂર્ય બળ જોવું
કન્યા માટે ગુરુ બળ જોવું
અને ચંદ્ર બળ બન્નેનું જોવું
ઉંમરલાયક દીકરી માટે ગુરુ ન જોવો
12 મોં ચંદ્ર થાય તો લગ્ન લેવાય.
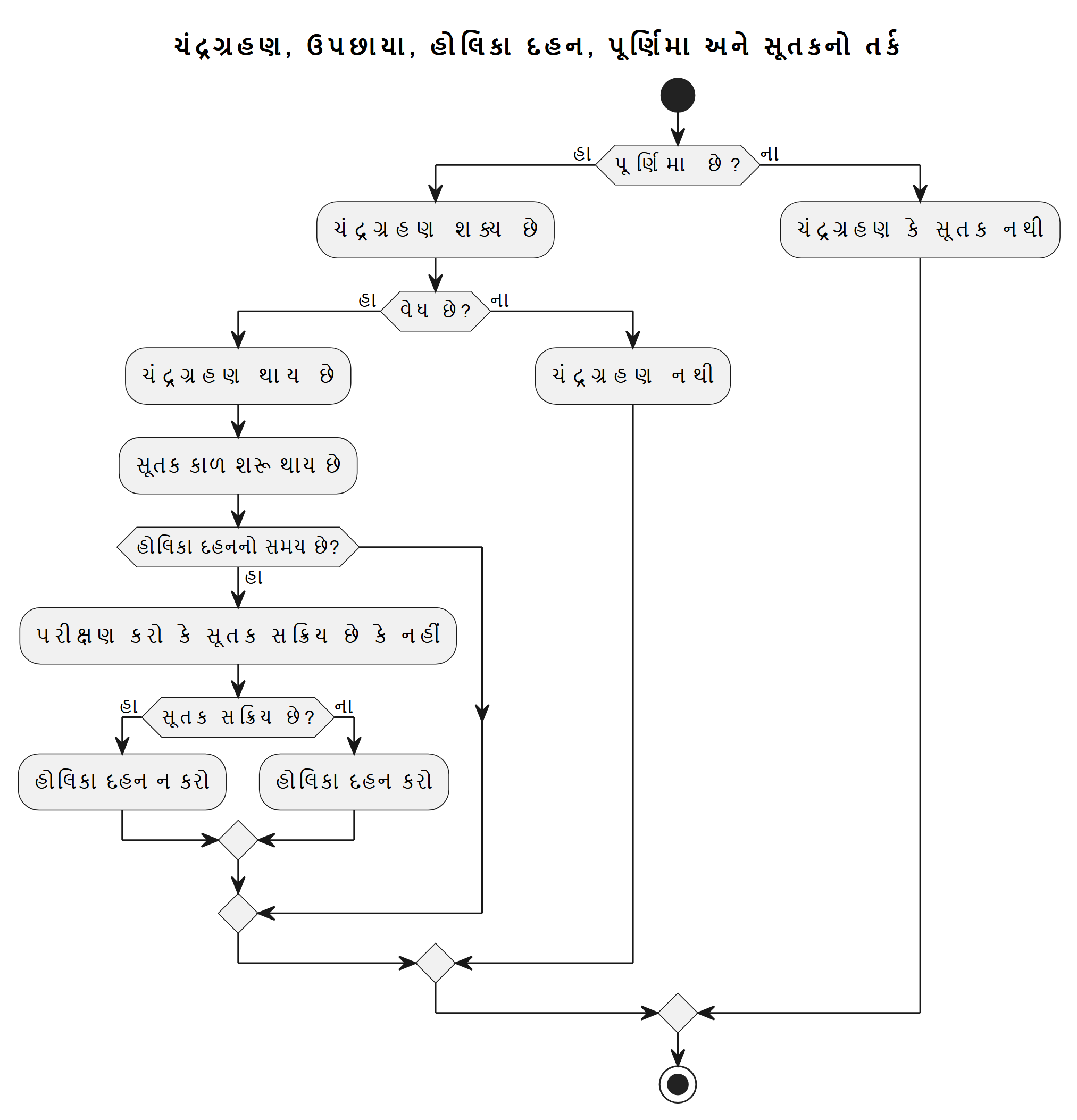
ચંદ્રગ્રહણ અને હોલિકા દહન મુહૂર્ત વિચાર.
સામાન્ય રીતે🔥 હોલિકા દહન માટે શ્રેષ્ઠ સમય 📆 ફાગણ પૂર્ણિમા સાયં સંધ્યાકાળ હોય છે. પરંતુ પૂર્ણિમા ના દિવસે ચંદ્રગ્રહણની સંભાવના સર્જાય છે. જો ચંદ્ર પૃથ્વીનો મુખ્ય છાયો (ઉંબ્રા) માં પ્રવેશે, તો ચંદ્રગ્રહણ થાય છે અને આ સાથે સૂતક કાળની શરૂઆત થાય છે, જેમાં ધાર્મિક અને શુભ કાર્યોથી વિમુક્ત રહેવું જરુરી ગણાય છે. આ સમયગાળા દરમિયાન હોલિકા દહન કરવું યોગ્ય નથી. 📌 નોંધ: ગ્રહણ દરમિયાન હોલિકા દહન કરવું શાસ્ત્રીય રીતે યોગ્ય ગણાતું નથી, કારણ કે ગ્રહણના વેધ કાળમાં અગ્નિ સાથે કોઈ પણ શુભ કાર્ય કરવું વિધિવિરોધી છે. જો હોલીકા દહનનો સમય ગ્રહણના પહેલા રાખવામાં આવે, તો તે શ્રેયસ્કર રહેશે. જો સૂતક સક્રિય હોય, તો હોલિકા દહન ટાળવું જોઈએ, અને જો સૂતક ન હોય તો પૂર્ણિમાની સાંજના સમયના અનુકૂળ મુહૂર્ત મુજબ હોલિકા દહન કરી શકાય છે. આ રીતે, પૂર્ણિમા, ચંદ્રગ્રહણ, ઉપછાયા, સૂતક અને હોલિકા દહનની સમયરેખા વચ્ચેના સંબંધને સમજતા હલચલ અને મુહૂર્તને આધારે યોગ્ય ધાર્મિક કાર્યના સમયનો નિર્ધારણ થાય છે.

ચાલો, એક ઉદાહરણ દ્વારા આ તર્કને સમજીએ:
પનામા, સેન્ટ્રલ અમેરિકા માટે 14 માર્ચ, 2025ના રોજ કુલ ચંદ્રગ્રહણ જોવા મળશે. આ પ્રસંગમાં, ગ્રહણની શરૂઆતના સમય મુજબ પેનુમ્બ્રલ ગ્રહણ 13 માર્ચ 2025, બપોરે 11:59 AM પર શરૂ થાય છે અને કુલ (ખગ્રાસ) ગ્રહણ 14 માર્ચ 2025, રાત્રે 1:25 AM પર શરૂ થાય છે. શાસ્ત્રીય રીતે ચંદ્રગ્રહણના 9 કલાક પહેલાં સૂતક કાળ (વેધ કાળ) શરૂ થાય છે, એટલે કે 13 માર્ચ, 2025 બપોરે 3:25 PM થી અને આ કાળ 14 માર્ચ, 2025, 3:48 AM સુધી ચાલે છે.
📅 તો હવે હોલિકા દહન ક્યારે કરવું?
✔ 12 માર્ચ, 2025 – પૂર્ણિમા નથી. હોલિકા દહન પૂર્ણિમા ને દિવસે જ થાય.
✔ 13 માર્ચ, 2025 – ગ્રહણ ના વેધ કાળ પહેલાં, બપોરે 2:00 PM થી 3:00 PM વચ્ચે કરવું શ્રેષ્ઠ રહેશે.
✔ સાંજના સમયે દહન ટાળવું જોઈએ, કારણ કે તે ગ્રહણ ના વેધ કાળમાં આવશે.
✔ 14 માર્ચ ની સવારે પણ હોલિકા દહન ન કરવું, કારણ કે પૂજા ગ્રહણ પછીના શુદ્ધ સમયમાં કરવી જોઈએ.
📌 નિષ્કર્ષ:
➝ આ વર્ષમાં હોલિકા દહન માટે for PANAMA Central America “દિવસે બપોરે 2:00-3:00 PM” શ્રેષ્ઠ રહેશે. એવી જ રીતે અન્ય દેશો નું ભૌગોલિક સ્થાન પ્રમાણે સમય પ્રમાણે કરવું.
रात्रिभिः पूर्णिमासन्ध्या सूर्यास्तान्तरकालम् ।
होलिकादहनं उत्तम ग्रहणसूते अयोग्यम् ॥
(अनुष्ठुभ छन्द:)
[अलबेला पण्डित]
- ભારતીય વાસ્તુશાસ્ત્ર સંહિતા – જ્યોતિષ રત્ન શ્રી જયેશ રાવલ
- મુંબઈ સમાચાર પંચાંગ
- Albela Karmakandi Whatsapp Group
